郭月兰
南京大学教育研究院
摘 要:课堂教学质量直接关系到本科教育质量的成败。通过质性研究的实证方法,以学生感知的好课堂为主题,对研究型大学12位本科生进行了深度访谈和对话,以此管窥学生眼中的好课堂。研究发现,研究型大学好课堂具有“三高一体”的共同特征,即高水平的教学质量、高层次的学习投入、高质量的学习结果和师生共同体。通过提升高校教师本科教学“投入度”、促进学生有效地“投身学习”、创设师生共同体生态以及构建以学生学习结果为导向的高等教育质量评价体系等可以有效推动我国研究型大学本科课堂教学的卓越性。
关键词:好课堂;教学质量;学习投入;师生共同体;学习结果
作者简介:郭月兰,南京大学教育研究院博士研究生,主要研究方向为大学课程与教学、研究生教育研究
本文系江苏省研究生教育教学改革重大课题“江苏省研究生教育质量年度报告”(课题编号:JGZD17_002)的研究成果之一。
原文引用请下载:郭月兰.学生眼中的好课堂 ——基于对研究型大学本科生的质性研究[J].当代教育科学.2019,(4):33-38.
一、问题的提出
课堂是教与学的逻辑起点,也是本科生高等教育体验的主阵地,[1]在实现学生学习权[2]和促进学生成长与发展方面具有重要作用。[3]课堂教学质量的优劣直接影响到学生的课堂行为选择。以学生学习为取向的优质课堂更能促进学生身体、情感与认知的彼此联系,[4]引发学生思考,激发其学习兴趣;对于效果不太理想的课堂,学生则选择“逃离”“退出”“反抗”,[5]抑或被动“坚守”[6]与“隐性逃课”,[7]游离在课堂之外。为扭转这一现状,追求本科教育的高质量,2018年6月,教育部通过召开新时代本科教育工作会议发布“成都宣言”,提出“推动课堂革命,把沉默单向的课堂变成碰撞思想、启迪智慧的互动场所”;[8]同年10月,教育部发布《关于加快建设高水平本科教育全面提高人才培养能力的意见》(俗称“新时代高教40条”),[9]并会同14个中央部委和单位联合推出了“六卓越一拔尖”计划2.0,[10]这一战略性意见和一组“领跑计划”均面向建设高水平本科教育,全面提高人才培养质量,其重要举措之一即“推动课堂教学革命”“淘汰‘水课’、打造‘金课’,切实提升课堂教学质量”。至此,一流本科教育成为高等教育界乃至社会上热议的话题,建设中国“金课”“好课堂”更是教育领域讨论的“网红”。
好课堂是一个复杂的多维构造,[11]对于其界定也存在多样性。就当下而言,陈宝生部长提出“有深度、有难度、有挑战度”的课堂即好课堂,[12]高等教育司吴岩司长将好课堂归纳为“两性一高”,即高阶性、创新性和挑战度。[13]现有文献多数从教师教学技术和教师个性探讨好课堂的内涵与特征。教学技术侧重从如何为学生提供智力支持和激发其兴趣等外在策略层面出发,[14]如充分准备和展示材料、[15]有效地教学监控和教学反馈、得当的教学方法和手段;教师个性侧重从内在人格特征出发,[16]如擅长表达、关心和尊重学生、对学科和教学的热爱、富有幽默感、对课堂“走心”。[17]也有不少文献从学生的学习动机与学习投入[18]以及班级规模、[19]学习环境[20]等要素剖析好课堂的内涵。综合现有研究发现,对好课堂内涵的探讨多采用“解构式”研究方法,[21]即将构成课堂要素的教师、学生、教学方法、教学组织形式等分解开来进行研究。课堂是学科、教师、学生与复杂情境的交互场域,对其研究要避免“破坏性”分析,力图用完整的方式呈现课堂的意义世界。就价值理性而言,学生是课堂的直接参与者和消费者,他们理应且有能力对课堂做出有效辨识,[22]换言之,学生对好课堂的感知是辨识课堂教学质量的重要向度之一。由此,转向课堂中的学生群体,采用深度对话和访谈,从学生视角对好课堂内涵与特征进行“重构式”研究是本文的基本走向。
二、研究设计与方法选择
(一)分析框架——以Ramsden“情境中的学生学习”模型为参照
保罗·拉姆斯登(Paul Ramsden)是澳大利亚享誉国际的从事本科生学习方法研究的著名学者。他在多年研究基础上,结合其他研究者的研究结论,总结出影响本科生学习方法最重要、最直接、最关键的变量,即“学生对教育情境的感知”,[23]学生对教育情境的不同感知会促使他们采用完全不同的学习方法。将这一理论模型运用到课堂学习情境中,我们据此可提出一个两要素的基本分析框架,即学生对教师教学质量的感知(perception of teacher's teaching)和学生自身对学习的认知(students'beliefs about learning)。学生对教师教学质量的感知是学生头脑中对教师教学质量的基本认识、判断和态度,它直接影响到学生的课堂行为选择;学生自身对学习的认知在一定程度上影射了学生的学习态度和学习方法,但更多的受制于学生的知识观念和学习观念。学生对教师教学质量的感知反映了教师“教的如何”,学生自身对学习的认知则反映了学生“学的如何”,以此作为后续文本分析的逻辑基础,通过对二者的细致刻画,可较为完整地勾勒出好课堂的基本内涵和特征。
(二)研究对象——研究型大学12位本科生
对教学质量的感知是学生的切身体验和主观感受,由此,访谈法是较为适切的资料获取方法。本研究选择N大学为目标院校,原因在于该校的本科教学改革曾获高等教育国家级教学成果特等奖,其课堂教学质量的优劣更能为我国研究型大学带来政策引导。在先前文献资料阅读的基础上,使用半结构化访谈提纲,其中一些关键问题是:①请您简单回忆并描述本科期间印象最深的一堂课,为什么?②请您简单回忆并描述本科期间最不喜欢的一堂课,为什么?③您理想中的研究型大学好课堂是怎样的,有哪些特征?在研究对象方面,采用质性研究中的目的性抽样(Purposeful Selection),即以信息饱和为原则,根据研究目的选择有可能为研究问题提供最大信息量的研究对象,当获取到的信息没有更多新内容出现时则停止寻找研究对象。最终研究对象为N大学12名本科生(编号:S1-S12),样本覆盖人文社科、理学工科,纵跨一至四年级,其中男生7人,女生5人。在充分尊重研究对象意愿的基础上,采取二对一的访谈形式,即两位研究者同时对一名受访者进行访谈,其中一位是主要访谈者,另一位是辅助访谈者。每位受访者的访谈时间控制在40-75分钟,且在征得受访者同意的前提下均进行了全程录音,并在访谈结束的1-2日完成了文本转录,针对转录材料,两位访谈者分别进行了检查和再确认,以最大限度确保受访者话语的原滋原味。
(三)资料的整理与分析
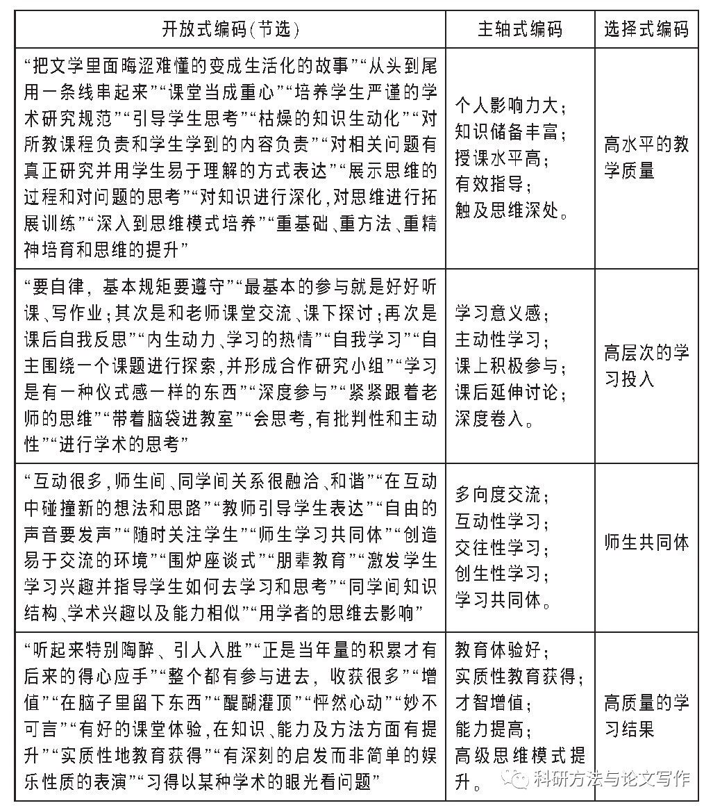
资料整理方法借用扎根理论(Grounded theory)三级编码技术(见表1)。开放式编码(Open coding)关注资料本身,不断将资料中所呈现出的意义相近或者相关的各种主题分配编码标签,[24]且标签命名尽可能注意寻找受访者的本土概念或使用能表达受访者原话的学术概念,以保留资料的原始意义。采用两人一组的方式,对有争议内容反复讨论和推敲,最终从资料中抽取出197个开放式编码。接着,根据编码间的各种联系对197个开放式编码建立有意义的联结和聚类,形成20个轴心式编码(Axial coding)。在此基础上,依据几个核心概念和观点将轴心式编码进行针对性提炼与整合,最终形成4个选择式编码(Selective coding)。
资料分析方法采用现象描述分析(Phenomenography)。现象描述分析是一种以探究意义和理解为研究取向的质性分析方法,它所研究的问题直指教与学的过程,业已被广泛应用于包括学生学习观和教师教学观在内的教育领域中。[25]该方法关注人对自身所经历的客观现象的本质和意义的理解,试图获得和建构受访者对现象描述的逻辑关系或其他联系。基于此,研究小组根据扎根理论的编码框架,结合分析框架,不断缕清、提炼、检视和讨论以发现意义、提供解释,最终在好课堂的内涵和特征上达成一致意见。
三、研究发现
课堂教学活动是由教师“教的活动”和学生“学的活动”两个相互联系与影响的实践活动构成的复杂场域,体现出明显的复杂性和非线性。以往研究多采用“解构式”研究方法探讨好课堂的内涵与特征,本研究转向具有独立思维力和判断力的本科生,通过倾听学生声音,从学生视角绘制好课堂的应然图景。
表1 好课堂内涵与特征的三级编码

注释:根据2017年11月-2018年3月访谈资料整理
(一)高水平的教学质量
教师教学质量高是好课堂的核心表征。正如美国当代著名教育学、卡内基教学促进会前主席欧内斯特·博耶所言,“优质教育最终取决于教师的教学质量”。真正好的课堂教学不仅仅停留在技术层面,更多的来自于教师对学生高阶思维能力的提升。精神是大学生内在生活的根本,[26]高水平的教学质量要求教师不仅仅展现教材上的现成结论和现成论证在形式上的汇聚,更多的需要揭示隐含在其中的精彩又独特的思维过程,并引导学生思维深入到知识的发现或在发现的过程中。[27]
访谈中,12位本科生都不同程度的表达了对研究型大学教师高水平教学质量的期许。“教师能不能对相关问题有真正的了解,是不是对本领域有深入的研究,且能不能用一种学生易于理解的方式呈现出来是很关键的,否则极易出现漫谈”(S2);“教师的课堂内容设计要科学,不仅是教普通知识,教学习方法,更重要的是教精神层面的东西,教我们思维的方式”(S5);“如果想让学生得到真正的提升,必须在思维方法上得到提升,这就要求教师不能就知识讲知识,还需要更多地展示知识产生的过程、问题出现该如何处理等过程性的东西,或者说更多的呈现思维的过程、提出问题的过程以及分析的过程”(S10)。
课堂教学过程中,教师的根本任务是促进学生的“思维卷入”,对学生进行“有效地思维指导”,引导学生深刻理解概念形成过程、问题提出过程、方法思考过程、命题产生过程、结论推导过程等,使学生的思维时刻处于一种“激动的状态”,以激发学生“不可名状的学习潜力”。正如《学记》所言:“善教者使人继其志,其言也,约而达,微而臧,罕譬而喻”。由此,我们可以对高水平的教学质量有基本的判断,即教师的教学上升到整体的思维层面,思维方式的重要性要远大于具体知识学习的重要性。[28]这就要求好课堂中的教师不仅知识储备丰富、授课水平高,更能时刻胸怀学生、关注学生,尤其注重启发学生有效的思考能力,重视对学生精神的培育和思维的提升,以促进学生认知、情感与思维的彼此联系,
(二)高层次的学习投入
学生学习投入的高层次是好课堂的根本表征。学生“投身学习”是提高本科教育质量的关键所在,[29]澳大利亚著名学者埃雷通过真实验的方法也证实,高层次的学习投入在于学生感受到学习的价值与意义并充分感知到课堂教学对其提供的深层次支持。[30]当学生感知到教师教学质量的高水平和学习的意义感时,会愈加倾向于表现出积极的情绪状态,采取深层次的学习方法,更加关注元认知发展和学习的自主性,如此,愈容易产生高质量的学习结果。
恰如受访者所言,“课堂教学是教师讲给学生听的,你(老师)讲出花来,学生不听不参与,也不能称作是好课堂……参与进去了,你(学生)才觉得有所学、有所收获,这也是建立仪式的一个过程”(S1);“学生不仅要对课堂授课内容感兴趣,还要有基本的自律、基本的学习热情和充足的内生动力,深度卷入到教学内容中”(S3);“只有教师的讲授与学生的接受无缝对接,只有当学生的思维紧跟着老师的思维和节奏,这样才能实现教育学上所说的教学相长”(S7);“作为我们学生,要意识到学习的本原价值,激活自身自主学习的意识,这样即使以后离开课堂,也能时刻保持一颗学习的心和学习力”(S8)。
课堂是学生学习的基本途径,不同的学习状态和学习方式决定了学生不同的发展水平,运用深层学习方法的学生试图抽取出文本意义,积极地参与到学科内容中,[31]并对学习内容进行意义建构。他们学习的目的不仅仅停留在对材料的浅层次记忆和消化,而是寻求对观点和意义的理解,注重所获信息间的相互联系,并希望从学习中得到乐趣,以满足自身内在的兴趣和“闲逸的好奇心”。据此,我们可以对高层次的学习投入有基本的理解,即学生带着高涨的激动的情绪从事学习,有着清晰的学习观、积极的学习意向、深度的学习投入和深层的学习方法。
(三)师生共同体
师生间形成的学习共同体是好课堂的关键表征。师生共同体的意蕴既包括学生在教师指点下系统地学习真理、掌握知识,也包括学生在教师引导下通过批判性思维与探索性学习,提高分辨真理与谬误的能力,同时还包括师生共同寻求真理、发现新知的努力。[32]好课堂中的教师与学生之间以交流为纽带,且这种交流不是单向度的,也不仅仅是教师的讲授、传授活动,而且还包括教师与学生间、学生与学生间双向的甚至多向的交流与互动。维系师生共同体交流的根基在于他们之间有着清晰的身份认同感,有着一种共同的愿景、共享的工具和话语体系。正如布鲁贝克所言,“大学之所以存在,不在于其传授给学生知识,也不在于其提供给教师研究机会,而在于其在‘富于想象’地探讨学问中把年轻人和老一辈人联合起来,由积极的想象所产生的激动气氛转化为知识。在这种气氛中,一件事实不再是一件事实,而被赋予了不可言状的潜力”。[33]且教师和学生是好课堂中共同体得以产生的两个最基本要素,二者同时发生作用,一体两面,缺一不可。
对话、交流、合作、共享是师生共同体存在的基本形式,这在访谈中也有体现。“他(教师)欢迎任何一位学生在课堂上随时打断并提问,或者课后直接进行交流,而且课上课下的提问与交流都是加分的……自由地声音要发声,他会极具耐心的解答学生疑问,帮助我们突破思维定势,为我们指点学习方法和研究的路径”(S2);“教师能否创造一种易于交流的学术环境,激发学生的学习兴趣并指导学生如何去学习和思考是很重要的。除了课堂交流外,课下师生之间能否建立一种私人交流的良性氛围也是好课堂的关键因素”(S9)。除了教师与学生之间的互动交流外,同伴之间的多向度交流也有利于思维的启发与碰撞。“在学校里,学生对学生的影响不比教师对学生的影响小,这种朋辈间的带动有时候使我们收获更大,因为大家知识结构和背景相似,又有共同的兴趣和活动,方便相互间的互动与讨论”(S11)。
尊重差异、包容差异,于差异中寻找师生共同体的生长点,是共同体健康运行的前提和基础。好课堂中的师生共同体不是冷冰冰的机械组合,而是富有生命与生机的,教师与学生围绕着促进学生知识增值和思维活跃的共同愿景,寻找共同的话语体系,不断地在交流、融合甚至“冲突”中实现学生的成长与发展。基于此,我们可以对师生共同体有如下认知,即师生的互动与交流始于课堂而不限于课堂,这种双向或多向的交流构成了大学师生的“共生”“共赢”,实现了彼此间认知的拓展、情感的互通以及思维的灵动。当然,这一过程不仅仅是知识的传授和学习,也不仅仅借助于精心的教学设计和高超、流畅的教学方法,而是凭借教师自身的经历、体验、理性和激情,靠着知识存在的朴素状态和知识探索的鲜活过程,唤醒学生的探索兴趣和创造激情。[34]
(四)高质量的学习结果
大学课堂教学设计的本质在于使学生获得高质量的学习,[35]由此,高质量的学习结果是好课堂的本质表征。本科生课堂学习成效是反映高等教育质量的重要指标之一,正如美国著名教授阿斯汀所言,“大学教育的根本目标在于培养学生,如果失去对学生的关注,大学质量的评价则有失偏颇”。[36]在此基础上,他提出“才值增值”的大学卓越观。这与我国知名学者龚放教授的观点不谋而合,“衡量大学本科教育质量应当着眼于学生的成长与发展,即大学毕业生与其四年前进大学时相比,在知识掌握、能力发展和素质提升诸方面有无长进”,[37]否则都是“不实的卓越”和“失去灵魂的卓越”。
这在我们对本科生的访谈中也得到了充分验证。“本科教育的成败主要由几点决定:一是你(教师)能否激发学生的自主性;二是能否为有兴趣的学生提供适切的指导;三是能否提升学生的思维方法,使其能学会自我思考、自我思维,养成提出问题、分析问题、解决问题和质疑的能力以及进行自由探索个人兴趣的能力”(S6);“好的课堂首先要让你(学生)有比较好的课堂体验,其次能够让你(学生)在知识、能力、方法以及思维方面得到比较大的提高。也就是说,一个是体验,一个是实质性的教育获得,而非简单的娱乐性‘表演’”(S10);“对于研究型大学而言,教导学生如何从学术的角度思考问题,习得以某种学术的眼光看待问题,并且能主动的去查找资料、去解决问题,这些都需要通过专门课堂教学的形式得以实现,促使学生达到思维方式的转变”(S12)
实现高等教育的内涵式发展,质量提升是关键,课堂教学是主渠道,[38]而学生在课堂中的高质量学习结果是好课堂的根本体现,也是衡量课堂教学成效的最重要尺度。研究型大学的好课堂,学生不仅能实现“知识的增值”“才智的增长”“能力的提高”,还能在高级思维模式上得到充分的提升,从而产生“醍醐灌顶”“怦然心动”“妙不可言”的精妙心理体验。在此基础上,我们可以对高质量的学习结果有基本的辨识,即学生感知到教师教学质量的高水平,通过采取高层次的学习投入,并在师生共同体的中介作用下,最终以追求高质量的学习结果为旨要。教师的基本任务就是让学生从事可能促进他们实现这些有意义结果的学习活动。正如美国教育心理学家舒尔所指“教师的根本任务就是使学生卷入学习活动之中,并且这种学习活动要最有可能导致学生获得高质量的学习结果”。[39]
课堂教学是一个复杂的“黑箱子”,通过对N大学本科生的深度访谈与分析,我们可以初步勾勒出研究型大学好课堂的内涵模型,即教师高水平的教学质量、学生高层次的学习投入、师生共同体的创生性互动以及高质量的学习结果(简称“三高一体”)。具体说来,好课堂的达成是一个复杂的系统过程,是各个变量之间的复杂交互的结果,学生对教学质量的感知直接影响到学生的学习投入和师生共同体的互动,学生学习投入和师生共同体之间又互相作用,且共同影响到学生的学习结果。
四、讨论与建议
上述的研究结论表明,研究型大学的好课堂在教师的“教”与学生的“学”以及二者的交互、共生方面表现出明显的共性特征。进一步地,我们需要思考如何塑造具有这些共性特征的好课堂呢?笔者对此给予探讨。
(一)提升教师对本科教学的“投入度”
本研究发现,学生对教师教学质量的感知直接影响到学生的行为投入,当学生感知到教师时刻胸怀学生、关注学生深层理解和思维参与,学生越倾向于选择积极的学习态度和学习行为,反之,则选择漠视课堂,游离在课堂教学之外。而教师的教师质量与其对本科教学的“投入度”密切相关,这里的投入既有时间和精力的“量”的投入,更有对教育的热衷以及对学生成长与发展的关注这样一些“质”的考量。[40]通过访谈了解到,确实存在不少教师“整天忙着科研、忙着发论文、忙着评职称、忙着行政事务”,课上“糊弄学生”“望着天花板,照念PPT”,缺乏“责任感”,造成“课堂很水”。基于此,高校可通过创造重视教学的整体情境,改革当前对教师的评价机制,鼓励教师积极地投身教学,发自内心地热爱教学,点燃其对教学的激情,使教师体验到教学的快乐和精神的满足,领悟到课堂教学的独特魅力,并逐步认可和体悟到教师职业的神圣和真谛,以实现大学教师这一职业的生命意义感。
(二)促进学生有效地“投身学习”
学生自身对学习的不同认知直接关系到学生的学习状态和学习方式,继而影响到学生的学习效果,当学生的学习是为了寻求意义和理解,其会以追求高质量的学习结果为己任,并主动采取深层学习方法,积极卷入到课堂教学中。这就涉及到学生有效地“投身学习”的意愿和行动,因为只有学生投入了,经历了,体验了,领悟了,才是收获,才是绩效,才是质量,其余都是“浮云”![41]就目前本科课堂而言,不少学生“上甲课做乙事”,“上课迟到、打盹、早退”“玩手机、打游戏”等现象屡见不鲜。由此,营造教师乐教、学生向学的教育场域是重中之重。一方面高校需要不断深化新进教师的入职培训和一般教师的职业补充性教育,强化教育教学方法的培训同时唤醒教师的教育热情,使教师爱教、擅教、乐教,热爱学科、擅长教学、关心学生的教师,在潜移默化中就能影响到学生的学习参与和学习投入,激发学生课堂学习的主动性和积极性。另一方面,高校要塑造积极向上的校风、勤勉笃行的学风、严谨治学的研风,这些外在环境会在不经意间对学生的爱学、擅学、乐学起到“静悄悄的润泽”作用。
(三)创设师生共同体互动、共生的生态
本研究认为,课堂教学中的师生共同体作为师生课堂互动及课后密切接触的联合体,在促进师生认知拓展、情感互动、思维灵动方面具有重要作用。处于共同体中的个体彼此间拥有共同的愿景、共同的情感取向和行为标准,并且相互关心、共同进步,以形成共生、共赢的局面。但在当前课堂教学情境中,师生共同体的生态不容乐观。教师“醉心科研,不把课堂当重心”“课上和学生零交流、零互动”“下课就走,甚至提前下课”;学生“选课动机功利化”“考试容易过、学分容易拿的专业课受到热捧”“混学分现象普遍”。这样的课堂生态显然危机重重,而创设师生共同体互动、共生的生态则成为当务之急。第一,高校可适当缩减班级规模,提高师生比,增加教师与每位学生交流与互动的机会;第二,实行授课教师每周固定答疑日,确保学生有机会近距离与授课教师进行面对面的密切接触;第三,鼓励教师实行对话式教学、参与式教学等课堂教学方式,使教师与学生、学生与学生之间实现真正的合作、探究并进行平等、多向度的交流。总的来说,师生共同体生态的创设需要高校、教师与学生的共同努力。
(四)构建以学生学习结果为导向的高等教育质量评价体系
本研究证实,课堂教学设计的根本在于促进学生知识的增值、才智的增长、高级思维模式的提升,从而使学生获得高质量的学习结果,这也是衡量本科教学质量的重要指标。正如“成都宣言”所指,“对科学知识和卓越人才的渴求比以往任何时候都更加强烈”,为此,我们需要重构本科教育人才培养的“质量文化”,将“学生的成长与发展”作为衡量本科课堂教学质量的根本标尺,重回“大学之道”,回归“教育本位”,将质量内化为师生的共同价值和自觉行为。具体到学生,质量意味着学生在知识、技能、思维、意志、行为等方面的进步与提升,由此,高校需要构建以学生为中心,以学生学习结果为导向的高等教育质量评价体系。对于研究型大学,在过程上需要更加关注学生的课堂学习经历和科研体验经历,在结果上需要更加关注学生的学科知识学习、研究能力提升、思维模式转换、学术精神养成等维度,最大程度地教育好每位学生,促进学生学习与发展在“质”与“量”上的双提升,真正实现我国本科教育教学的卓越。
参考文献:
[1]Kane,R.,Sandretto,S.,Heath,C.An Investigation into Excellent Tertiary Teaching:Emphasising Reflective Practice[J].Higher Education,2004,47(3).
[2]佐藤学.学校的挑战:创建学习共同体[M].钟启泉,译.上海:华东师范大学出版社,2013:45.
[3]Gieve,S.,Miller,I.K.What Do We Mean by‘Quality of Classroom Life’[M].Basingstoke:Palgrave Macmillan,2006:18.
[4]雷纳特.N.凯恩.创设联结:教学与人脑[M].吕林海,译.上海:华东师范大学出版社,2004:3.
[5]周湘林,李爱民.如何面对低效的大学课堂:学生如是说[J].高等教育研究,2012,(10).
[6]吴艳,陈永明.大学课堂教学的现状分析及思考——基于全国十所高校的实证调查[J].高教探索,2015,(11).
[7]周琦.目标与手段的背离——学生“隐性逃课”的社会学分析[J].当代青年研究,2001,(3).
[8]中华人民共和国教育部.一流本科教育宣言(“成都宣言”)[EB/OL].2018-06-22/2019-01-20.http://www.moe.gov.cn/jyb_xwfb/xw_fbh/moe_2069/xwfbh_2018n/xwfb_20180622/sfcl/201806/t20180622_340649.html.
[9]中华人民共和国教育部.教育部关于加快建设高水平本科教育全面提高人才培养能力的意见[EB/OL].2018-10-08/2019-01-11.http://www.moe.gov.cn/srcsite/cslm1/201812/t20181221_364426.html.
[10]中华人民共和国教育部.教育部等六部门关于实施基础学科拔尖学生培养计划 2.0的意见[EB/OL].2018-10-08/2019-1-21.http://www.moe.gov.cn/srcsite/A08/s7056/201810/t20181017351895.html.
[11]Feldman,I.L.,Libman,Z.Student assessment and good teacing:the gap between ideology and practice[M].SensePublishers,2017:205.
[12]陈宝生.坚持以本为本推进四个回归——建设中国特色、世界水平的一流本科教育:在新时代全国高等学校本科教育工作会议上的讲话[EB/OL].2018-06-21/2019-01-22.http://xxgc.dlu.edu.cn/info/1049/1409.htm
[13]吴岩.建设中国金课:在第十一届“中国大学教学论坛”上的讲话 [EB/OL].2018-11-24/2019-01-21.http://news.g gzhu.Edu.cn/info/1002/18569.htm.
[14]Feldman,K.A.Effective College Teaching from the Students’and Saculty’s View:Matched or Mismatched Priorities[J].Research in Higher Education,1988,28(4).
[15]Hativa,N.,Barak,R.,Simhi,E.Exemplary University Teachers:Knowledge and Beliefs Regarding Effective Dimensions and Strategies[J].The Journal of Higher Education,2001,72(6).
[16]Horan,M.Attributes of Exemplary Community College Teachers:A Review of the Literature[J].Classroom Communication,1991,32(1).
[17]Kai,Y.T.,Heng,M.A.,Jiang,G.H.What undergraduate students in China say about their professors’teaching[J].Teaching in Higher Education,2009,14(2).
[18]Cheatham,J.M.,Ozga,J.E.Increasing Class Participation in College Classrooms with the Good Behavior Game[J].Journal of Behavioral Education,2017,26(3).
[19]Feldman,K.A.Class size and college students'evaluations of teachers and courses:a closer look[J].Research in Higher Education,1984,21(1).
[20]Mitten,C.,Ross,D.Sustaining a Commitment to Teaching in a Research-intensive University:What We Learn from Award-winning Faculty[J].Studies in Higher Education,2018,43(8).
[21]王鉴,刘祎莹.论课堂研究范式的转型[J].东北师大学报(哲学社会科学版),2016,(04).
[22]Kember,D.,Wong,A.Implications for Evaluation from a Study of Students’Perceptions of Good and Poor Teaching[J].Higher Education,2000,40(1).
[23]Ramsden,P.,Martin,E.Recognition of good university teaching:Policies from an Australian study[J].Studies in Higher Education,1996,21(3).
[24]风笑天.社会学研究方法[M].北京:中国人民大学出版社,2001:305-307.
[25]吴有昌,高凌飚.现象描述分析学:一种重要的质的研究方法[J].全球教育展望,2008,(10).
[26]Astin,A.W.Cultivating the Spirit:How College Can Enhance Students'Inner Lives[M].Jossey-Bass,2011:24.
[27]余文森.优质教学的教学论解读[J].教育研究,2007,(04).
[28][35]张红霞,吕林海,孙志凤.大学课程与教学:原理与问题[M].北京:教育科学出版社,2015:78
[29][37][40][41]龚放.聚焦本科教育质量:重视“学生满意度”调查[J].江苏高教,2012,(1).
[30]Eley,M.G.Differential Adoption of Study Approaches within Individual Students[J].Higher Education,1992,23(3).
[31]Marton,F.,Booth,S.Learning and Awareness[M].New Jersey:LEA,1997:211.
[32][34]龚放.大学“师生共同体”:概念辨析与现实重构[J].中国高教研究,2016,(12).
[33]约翰·S·布鲁贝克.高等教育哲学[M].王承绪,等,译.杭州:浙江教育出版社,2001:14.
[36]Astin,A.w.Undergraduate achievement and institutional“excellence”[J]Science,1968,161(8).
[38]李松林.实行深度教学推动大学课堂教学改革[J].中国高教研究,2012,(22).
[39]Shuell,T.J.Toward an integrated theory of teaching and learning[J].Education Psychologist,1993,28(4).